Access to premium content is restricted to healthcare professionals / registered members. Login with your email address to continue.
Forgot Your Password?
Pharmacy Excellence: Anaphylaxis
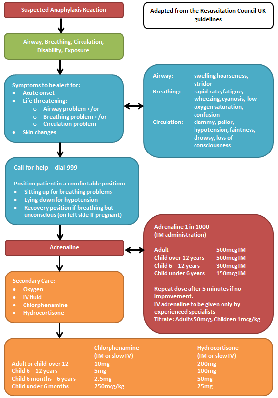
Anaphylaxis algorithm
Well done, you’re getting there.  (0% complete)
Don’t worry, you can come back and finish the assessment in your own time.